2026电力人工智能
智创奖
当前位置:首页 > 行业资讯
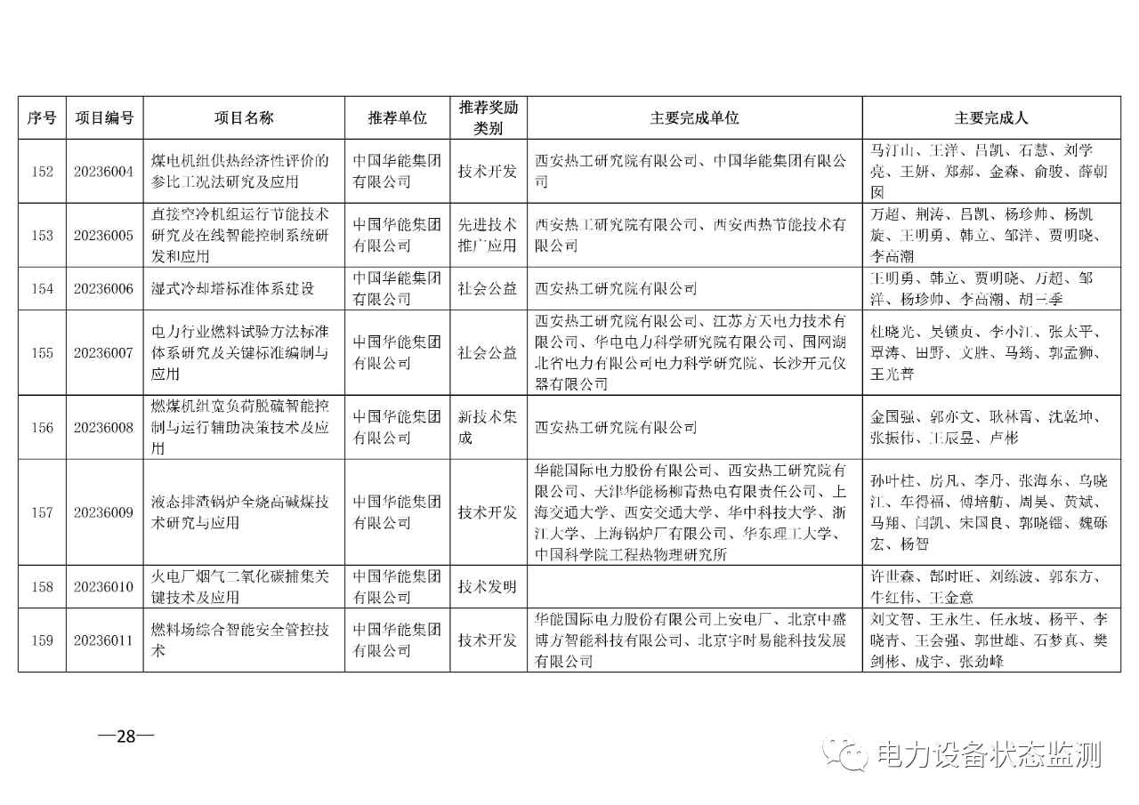
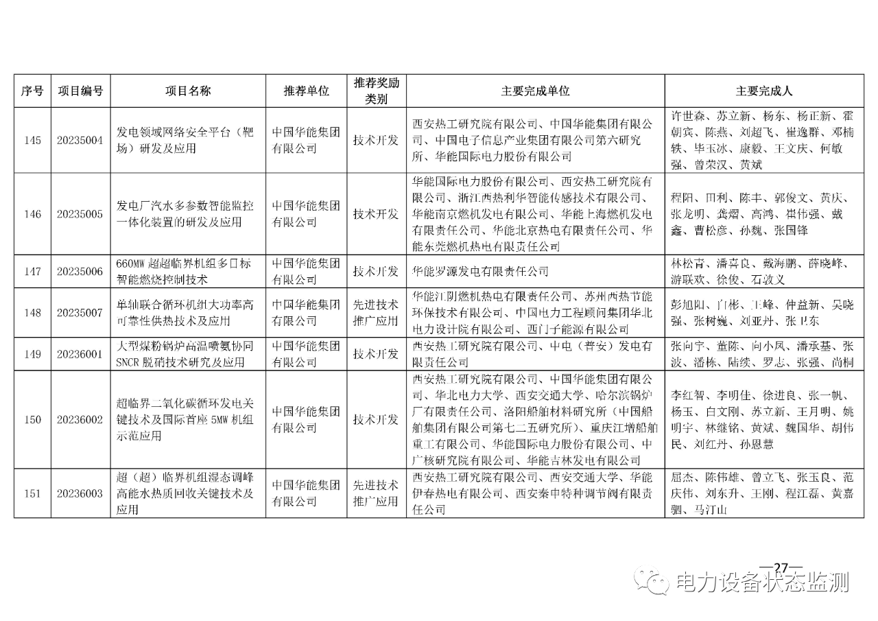
2023年度电力科学技术奖受理情况公示,候选项目433项、人物奖候选人188人
发布日期:2023-07-31 来源:中国电机工程学会

活动报名

sign up

联系我们:

2026第7届电力人工智能大会暨第5届电力行业数字化转型大会

电话:171 8013 4127(微信同号)

沪ICP备16049902号-10

公司简介:

上海共燊信息科技有限公司成立于2016年,是第2届电力行业数字化转型大会暨第4届电力人工智能大会的承办方之一,公司承接设计、制作各类广告,会务服务,展览展示服务,企业形象策划,市场营销策划,公关活动策划,文化艺术交流活动策划,商务信息咨询,市场信息咨询与调查等。

关注官方公众微信号